建议使用浏览器Chrome, QQ浏览器
登录/注册
首页 目录 资料 实验室 电子课本 人教版 苏教版 鄂教版 留言反馈 排行榜 课件下载
【知识点】人教版九年级数学(上)册知识点 |可下载 2021-07-09 23:03:23

点击上面图片进入新学期课程预习!
 
各科同步辅导,微课视频|知识点,更多的精彩资源,请关注“中小学师生”
关注公众号后,每天自动接收同步资源。方法1:本文最底部按住二维图片不松识别关注二微码;2、点击公众号文章标题下的蓝字(公众号名称),点开后再点关注。

下载电子版请拉到文末

下载电子版请拉到文末

下载电子版请拉到文末


【预习】人教版数学九年级(上)全册图文微课+课件教案
【 电子课本】人教版九年级数学(上)册高清

人教版九年级数学(上)册知识点


第二十一章  二次根式

一.知识框架

二.知识概念

2、最简二次根式:满足下列两个条件的二次根式是最简二次根式:

(1)被开方数的因数是整数,因式是整式;

(2)被开方数中不含有开得尽方的整数或整式。

3、同类二次根式:几个二次根式化成最简二次根式以后,如果被开方数相同,这几个二次根式叫做同类二次根式。

4、二次根式的性质:





7、二次根式的加减:二次根式相加减,先把各个二次根式化成最简二次根式,在合并同类二次根式,合并同类二次根式与合并同类项类似,将同类二次根式的“系数”相加减,被开方数和根指数不变。

注意:二次根式加减混合运算的实质就是合并同类二次根式,不是同类二次根式不能合并。

8、二次根式的混合运算:

二次根式的混合运算顺序与实数的运算顺序一样,先乘方,后乘除,最后加减,有括号的先算括号内的。在运算过程中,有理数(式)中的运算率及乘法公式在二次根式的运算中仍然适用。

9、比较两数大小的常用方法:

(1)平方法:若a>0,b>0,且a²>b²,则a>b;

(2)把跟号外的非负因式移到根号内,然后比较被开方数的大小。


第二十二章  一元二次根式

一.知识框

二.知识概念

1.一元二次方程:方程两边都是整式,只含有一个未知数(一元),并且未知数的最高次数是2(二次)的方程,叫做一元二次方程.

    一般地,任何一个关于x的一元二次方程,经过整理,都能化成如下形式ax2+bx+c=0(a≠0).这种形式叫做一元二次方程的一般形式.其中ax2是二次项,a是二次项系数;bx是一次项,b是一次项系数;c是常数项.

2.一元二次方程的解法:

(1)运用开平方法解形如(x+m)2=n(n≥0)的方程;领会降次──转化的数学思想.

(2)配方法:将一元二次方程变形为(x+p) =q的形式,如果q≥0,方程的根是x=-p±√q;如果q<0,方程无实根.

(3)公式法:将方程化为一般形式ax2+bx+c=0,当b2-4ac≥0时,将a、b、c代入式子


第二十三章  旋转

一.知识框架


二.知识概念

1.旋转:在平面内,将一个图形绕一个点按某个方向转动一个角度,这样的运动叫做图形的旋转。这个定点叫做旋转中心,转动的角度叫做旋转角。

注意:图形的旋转是图形上的每一点在平面上绕着某个固定点旋转固定角度的位置移动,其中对应点到旋转中心的距离相等,对应线段的长度、对应角的大小相等,旋转前后图形的大小和形状没有改变。)

2.旋转对称图形:把一个图形绕着一个定点旋转一个角度后,与初始图形重合,这种图形叫做旋转对称图形,这个定点叫做旋转对称中心,旋转的角度叫做旋转角(旋转角小于0°,大于360°)。

3.中心对称图形与中心对称:

中心对称图形:如果把一个图形绕着某一点旋转180度后能与自身重合,那么我们就说,这个图形成中心对称图形。

二.知识概念

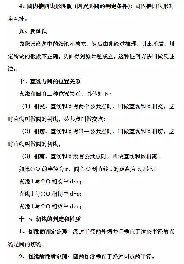
1.圆:平面上到定点的距离等于定长的所有点组成的图形叫做圆。定点称为圆心,定长称为半径2.圆弧和弦:圆上任意两点间的部分叫做圆弧,简称弧。大于半圆的弧称为优弧,小于半圆的弧称为劣弧。连接圆上任意两点的线段叫做弦。经过圆心的弦叫做直径。3.圆心角和圆周角:顶点在圆心上的角叫做圆心角。顶点在圆周上,且它的两边分别与圆有另一个交点的角叫做圆周角。4.内心和外心:过三角形的三个顶点的圆叫做三角形的外接圆,其圆心叫做三角形的外心。和三角形三边都相切的圆叫做这个三角形的内切圆,其圆心称为内心。5.扇形:在圆上,由两条半径和一段弧围成的图形叫做扇形。6.圆锥侧面展开图是一个扇形。这个扇形的半径称为圆锥的母线。

7.圆和点的位置关系:以点P与圆O的为例(设P是一点,则PO是点到圆心的距离),P在⊙O外,PO>r;P在⊙O上,PO=r;P在⊙O内,PO<r。8.直线与圆有3种位置关系:无公共点为相离;有两个公共点为相交,这条直线叫做圆的割线;圆与直线有唯一公共点为相切,这条直线叫做圆的切线,这个唯一的公共点叫做切点。

9.两圆之间有5种位置关系:无公共点的,一圆在另一圆之外叫外离,在之内叫内含;有唯一公共点的,一圆在另一圆之外叫外切,在之内叫内切;有两个公共点的叫相交。两圆圆心之间的距离叫做圆心距。两圆的半径分别为R和r,且R≥r,圆心距为P:外离P>R+r;外切P=R+r;相交R-r<P<R+r;内切P=R-r;内含P<R-r。

10.切线的判定方法:经过半径外端点并且垂直于这条半径的直线是圆的切线。11.切线的性质:(1)经过切点垂直于这条半径的直线是圆的切线。

    (2)经过切点垂直于切线的直线必经过圆心。

    (3)圆的切线垂直于经过切点的半径。12.垂径定理:垂直于弦的直径平分弦,并且平分弦所对的两条弧。

13.有关定理:

(1)平分弦(不是直径)的直径垂直于弦,并且平分弦所对的两条弧.

(2)在同圆或等圆中,相等的圆心角所对的弧相等,所对的弦也相等.

  (3)在同圆或等圆中,同弧等弧所对的圆周角相等,都等于这条弧所对的圆心角的一半.

  (4)半圆(或直径)所对的圆周角是直角,90°的圆周角所对的弦是直径.

14.圆的计算公式:  

(1)圆的周长C=2πr=πd;

  (2)圆的面积S=πr2;

(3)扇形弧长l=nπr/180;(4)扇形面积S=π(R2-r2) ;

(5)圆锥侧面积S=πrl ;

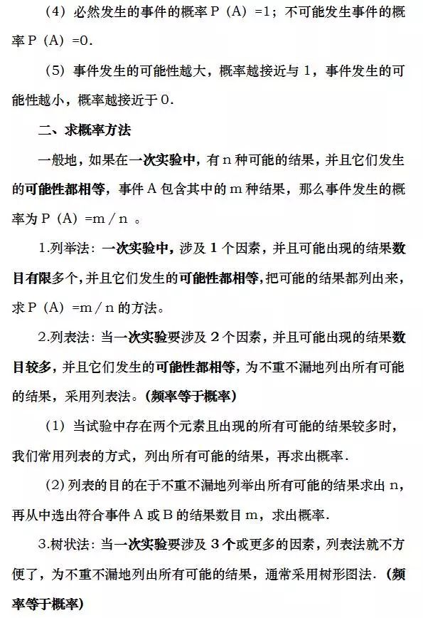
第二十五章  概率

一.知识框架


二.知识概念

1.生活中的随机事件分为确定事件和不确定事件,确定事件又分为必然事件和不可能事件,其中必然事件发生的概率为1,即P(必然事件)=1;不可能事件发生的概率为0,即P

(不可能事件)=0;如果A为不确定事件,那么0<P(A)<1

2.随机事件发生的可能性(概率)的计算方法:

(1)只涉及一步实验的随机事件发生的概率,如:根据概率的大小与面积的关系,对一类概率模型进行的计算;

(2)通过列表法、列举法、树状图来计算涉及两步或两步以上实验的随机事件发生的概率.


人教版九年级数学上册知识点




此份资料非常齐全

建议各位家长都领取一份给孩子打印


往期资料推荐



1-9年级(上下册)各科目电子课本

7~9年级语文(上下)全册图文视频

7~9年级数学(上下册)图文视频(各版本)

7~9年级英语(上下)全册图文微课(各版本)

1-9年级英语基础音标+口语发音教程

7-9年级道德与法治(上下)全册图文

7-9年级历史(上下)全册图文微课

8~9年级物理(上下)册图文视频

7~8年级地理(上下)全册图文微课

7~8年级生物(上下)全册图文微课

9年级 化学(上下)册图文微课

1~9年级 美术(下)册全册微课

1~9年级各科目全册教案汇编

1-9中小学班主任工作包汇总(2568份班会课件)


领取方法1


第一步:长按二维码关注中小学师生

第二步:在公众号对话框输入49下载


领取方法2

打不开百度网盘链接的地区

可长按扫码直接进入下载


电脑端下载网址

http://jazpan.com/box/695.html

图文来自网络,版权归原作者,如有不妥,告知即删

点击阅读原文下载全册PPT课件教案习题朗读试卷电子课本等资源

点击上面图片进入新学期课程预习! 各科同步辅导,微课视频|知识点,更多的精彩资源,请关注“中小学师生”关注公众号后,每天自动接收同步资源。方法1:本文最底部按住二维图片不松识别关注二微码;2、点击公众号文章标题下的蓝字(公众号名称),点开后再点关注。下载电子版请拉到文末下载电子版请拉到文末下载电子版请拉到文末【预习】人教版数学九年级(上)全册图文微课+课件教案【 电子课本】人教版九年级数学(上)册高清人教版九年级数学(上)册知识点第二十一章  二次根式一.知识框架二.知识概念2、最简二次根式:满足下列两个条件的二次根式是最简二次根式:(1)被开方数的因数是整数,因式是整式;(2)被开方数中不含有开得尽方的整数或整式。3、同类二次根式:几个二次根式化成最简二次根式以后,如果被开方数相同,这几个二次根式叫做同类二次根式。4、二次根式的性质:7、二次根式的加减:二次根式相加减,先把各个二次根式化成最简二次根式,在合并同类二次根式,合并同类二次根式与合并同类项类似,将同类二次根式的“系数”相加减,被开方数和根指数不变。注意:二次根式加减混合运算的实质就是合并同类二次根式,不是同类二次根式不能合并。8、二次根式的混合运算:二次根式的混合运算顺序与实数的运算顺序一样,先乘方,后乘除,最后加减,有括号的先算括号内的。在运算过程中,有理数(式)中的运算率及乘法公式在二次根式的运算中仍然适用。9、比较两数大小的常用方法:(1)平方法:若a>0,b>0,且a²>b²,则a>b;(2)把跟号外的非负因式移到根号内,然后比较被开方数的大小。第二十二章  一元二次根式一.知识框二.知识概念1.一元二次方程:方程两边都是整式,只含有一个未知数(一元),并且未知数的最高次数是2(二次)的方程,叫做一元二次方程.    一般地,任何一个关于x的一元二次方程,经过整理,都能化成如下形式ax2+bx+c=0(a≠0).这种形式叫做一元二次方程的一般形式.其中ax2是二次项,a是二次项系数;bx是一次项,b是一次项系数;c是常数项.2.一元二次方程的解法:(1)运用开平方法解形如(x+m)2=n(n≥0)的方程;领会降次──转化的数学思想.(2)配方法:将一元二次方程变形为(x+p)2 =q的形式,如果q≥0,方程的根是x=-p±√q;如果q<0,方程无实根.(3)公式法:将方程化为一般形式ax2+bx+c=0,当b2-4ac≥0时,将a、b、c代入式子第二十三章  旋转一.知识框架二.知识概念1.旋转:在平面内,将一个图形绕一个点按某个方向转动一个角度,这样的运动叫做图形的旋转。这个定点叫做旋转中心,转动的角度叫做旋转角。注意:图形的旋转是图形上的每一点在平面上绕着某个固定点旋转固定角度的位置移动,其中对应点到旋转中心的距离相等,对应线段的长度、对应角的大小相等,旋转前后图形的大小和形状没有改变。)2.旋转对称图形:把一个图形绕着一个定点旋转一个角度后,与初始图形重合,这种图形叫做旋转对称图形,这个定点叫做旋转对称中心,旋转的角度叫做旋转角(旋转角小于0°,大于360°)。3.中心对称图形与中心对称:中心对称图形:如果把一个图形绕着某一点旋转180度后能与自身重合,那么我们就说,这个图形成中心对称图形。二.知识概念1.圆:平面上到定点的距离等于定长的所有点组成的图形叫做圆。定点称为圆心,定长称为半径。2.圆弧和弦:圆上任意两点间的部分叫做圆弧,简称弧。大于半圆的弧称为优弧,小于半圆的弧称为劣弧。连接圆上任意两点的线段叫做弦。经过圆心的弦叫做直径。3.圆心角和圆周角:顶点在圆心上的角叫做圆心角。顶点在圆周上,且它的两边分别与圆有另一个交点的角叫做圆周角。4.内心和外心:过三角形的三个顶点的圆叫做三角形的外接圆,其圆心叫做三角形的外心。和三角形三边都相切的圆叫做这个三角形的内切圆,其圆心称为内心。5.扇形:在圆上,由两条半径和一段弧围成的图形叫做扇形。6.圆锥侧面展开图是一个扇形。这个扇形的半径称为圆锥的母线。7.圆和点的位置关系:以点P与圆O的为例(设P是一点,则PO是点到圆心的距离),P在⊙O外,PO>r;P在⊙O上,PO=r;P在⊙O内,PO<r。8.直线与圆有3种位置关系:无公共点为相离;有两个公共点为相交,这条直线叫做圆的割线;圆与直线有唯一公共点为相切,这条直线叫做圆的切线,这个唯一的公共点叫做切点。9.两圆之间有5种位置关系:无公共点的,一圆在另一圆之外叫外离,在之内叫内含;有唯一公共点的,一圆在另一圆之外叫外切,在之内叫内切;有两个公共点的叫相交。两圆圆心之间的距离叫做圆心距。两圆的半径分别为R和r,且R≥r,圆心距为P:外离P>R+r;外切P=R+r;相交R-r<P<R+r;内切P=R-r;内含P<R-r。10.切线的判定方法:经过半径外端点并且垂直于这条半径的直线是圆的切线。11.切线的性质:(1)经过切点垂直于这条半径的直线是圆的切线。    (2)经过切点垂直于切线的直线必经过圆心。    (3)圆的切线垂直于经过切点的半径。12.垂径定理:垂直于弦的直径平分弦,并且平分弦所对的两条弧。13.有关定理:(1)平分弦(不是直径)的直径垂直于弦,并且平分弦所对的两条弧.(2)在同圆或等圆中,相等的圆心角所对的弧相等,所对的弦也相等.  (3)在同圆或等圆中,同弧等弧所对的圆周角相等,都等于这条弧所对的圆心角的一半.  (4)半圆(或直径)所对的圆周角是直角,90°的圆周角所对的弦是直径.14.圆的计算公式:  (1)圆的周长C=2πr=πd;  (2)圆的面积S=πr2;(3)扇形弧长l=nπr/180;(4)扇形面积S=π(R2-r2) ;(5)圆锥侧面积S=πrl ;第二十五章  概率一.知识框架二.知识概念1.生活中的随机事件分为确定事件和不确定事件,确定事件又分为必然事件和不可能事件,其中必然事件发生的概率为1,即P(必然事件)=1;不可能事件发生的概率为0,即P(不可能事件)=0;如果A为不确定事件,那么0&lt;P(A)&lt;12.随机事件发生的可能性(概率)的计算方法:(1)只涉及一步实验的随机事件发生的概率,如:根据概率的大小与面积的关系,对一类概率模型进行的计算;(2)通过列表法、列举法、树状图来计算涉及两步或两步以上实验的随机事件发生的概率.人教版九年级数学上册知识点此份资料非常齐全建议各位家长都领取一份给孩子打印往期资料推荐1-9年级(上下册)各科目电子课本7~9年级语文(上下)全册图文视频7~9年级数学(上下册)图文视频(各版本)7~9年级英语(上下)全册图文微课(各版本)1-9年级英语基础音标+口语发音教程7-9年级道德与法治(上下)全册图文7-9年级历史(上下)全册图文微课8~9年级物理(上下)册图文视频7~8年级地理(上下)全册图文微课7~8年级生物(上下)全册图文微课9年级 化学(上下)册图文微课1~9年级 美术(下)册全册微课1~9年级各科目全册教案汇编1-9中小学班主任工作包汇总(2568份班会课件)领取方法1第一步:长按二维码关注中小学师生第二步:在公众号对话框输入“49”下载领取方法2▼打不开百度网盘链接的地区可长按扫码直接进入下载▼▼电脑端下载网址http://jazpan.com/box/695.html▼图文来自网络,版权归原作者,如有不妥,告知即删点击阅读原文下载全册PPT课件教案习题朗读试卷电子课本等资源

APP观看

扫码安装,或者点击这里


.

1→ 统编教材配套课外阅读书籍

2→ 难懂的数学概念一眼看明白